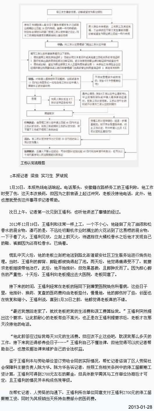
订阅号
服务号
视频号
抖音号
台州博爱医院位于浙江省台州市路桥区商海南街609号,1996年8月建院,是一家以骨科、肿瘤科、手显微外科、妇产科为特色的二级甲等综合医院,占地面积20亩,建筑面积2.1万平方米,配备中央空调、层流手术室等十大系统。
自1996年8月建院以来,博爱医院坚持以“强党建,促发展”为导向,以文化聚人心,以服务促品牌,推行“党建+文化+服务”模式,实施“双强”基层党组织建设,有力促进了党建工作与医院发展同频共振、同步发展。先后荣获全国百姓放心示范医院、全国民办非企业单位自律与诚信建设先进单位、浙江省文明单位,省、市、区先进基层党组织等各项荣誉。
医院还不断创新服务文化理念,提出“一切以病人为中心”,使服务更显人性化、人情味,不仅拉近了医患之间的距离,减轻了患者心理上的压力和精神上的痛苦,而且还帮助患者战胜疾病树立了信心。
原文地址:http://paper.lqnews.cn/html/2013-01/28/content_6_1.htm