本网讯(代谢综合征TLC项目组 张翔/文)
Exercise is Medicine. 中文名称确定为:运动是良医。2007年由美国运动医学会(ACSM)等发起的健康促进项目,以增加体力活动和科学运动为核心,旨在预防和治疗慢性病。2012年,中国疾控中心(CDC)加入。
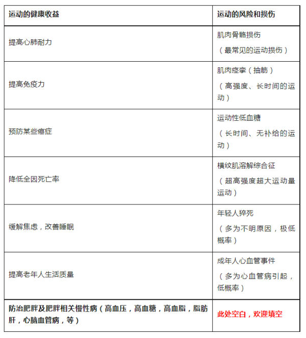
Exercise is Medicine. 运动是良医,已经被验证,逐渐被接受。体力活动不足和静坐少动的生活方式,是某些慢性病发生的第一独立危险因素,是肥胖症及肥胖相关慢性病主要的、可修正的危险因素。运动不仅仅是预防,运动还能治疗!预防、延缓、阻断、逆转肥胖症及肥胖相关慢性病的发生、发展,有时候不亚于药物治疗效果。特别是在疾病的前期、初期、早期,运动治疗常常优于药物治疗。
Exercise is Medicine. 翻译为:运动是良药,我觉得更贴切些。运动→健身=药物→治病?运动方式=药物名称?运动强度+运动时长=药物剂量?运动频次=服药频次?每日3次?每日1次?隔日1次?每周1次?既然运动是药物,那么,除了防病治病功效,它应该有一些副作用、不良反应、禁忌症,是的,我们一起看看。
原始人类是运动健将,运动是人类与生俱来的本能,是人类基因设计的驱使,违反基因设计的生活方式,必然导致身体不适,最终演变为疾病。本能别丢弃,运动才健康!我能想到的物理运动形式有:摸,爬,滚,打,站,跪,走,跑,跳,蹲,游,骑,蹬,举,投,掷,推,拉,抬,扛,扭,摆,等等这些动词。无论何种运动,行动起来!
还有躺,躺平了,很舒服。躺久了,很不舒服。不信,去医院看看,卧床不起的病人,是需要护工翻身搓背的!

